首页 > 中国比特币 > DeFi之道丨Messari分析师:交易量优势表明Perpetual Protocol盈利潜力巨大
2021
06-17

DeFi之道丨Messari分析师:交易量优势表明Perpetual Protocol盈利潜力巨大

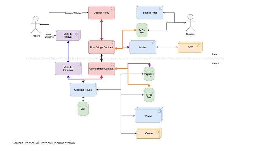
私募比特币 本文作者为Messari分析师John FreyermuthReddit社区(比方Wall Street Bets)的干流观念以为金融衍生品更多是赌博,而非用来办理危险。但是,看看日益盛行的DeFi衍生品项目就知道危险和金融是密不可分的。Wall Street Bets讲得正确的一点是,危险办理东西是取得杠杆以进步收益的抱负挑选。在曩昔的一年里,本钱涌入中心化数字财物期货生意所。去中心化的衍生品项目表现出前期的潜力,占有的商场份额越来越大。跟着金融本钱继续流入DeFi,链上衍生品对数字原生危险承当者和办理者都有含义。Synthetix、UMA和Perpetual Protocol等项目为新的金融体系发明晰依据区块链的金融衍生品。每个项目都有其共同的办法从敏捷扩展的衍生品需求中获取价值。尽管收入形式未得实证,但Perpetual Protocol上惊人的数量添加显示出其巨大的盈余潜力。DeFi之道丨Messari分析师:交易量优势表明Perpetual Protocol盈利潜力巨大 - 第1张  | 比特币-比特币价格-比特币行情交易交流平台 金融衍生品入门 金融衍生品是按约好的日期和价格交流财物的合同。假如合同能够被生意,则它的价格来源于基础财物的价格。财物一切者能够经过购买「在未来以固定价格出售财物的权力」来保证其财物的价值。在这种情况下,衍生品的效果相似稳妥,保证财物能够以最低价格进行生意。与稳妥相同,这需求付出稳妥费,通常用动态定价模核算,其间包含财物价格在到期日高于或低于合同价格的概率。在一个衍生品有用期内的任何时候,该衍生品的价值都能够转化为等值的基础财物。这个等值金额代表衍生品一切者对基础财物的危险敞口。经过这种方法,衍生品可被以为是组成财物,由于它们模拟了财物的危险敞口,而不是具有财物自身。组成财物敞口的运用之一是作为对冲,维护基础财物相关于任何计价钱银的价值。财物一切者能够将必定数量的基础财物与多头或空头衍生品结合起来,树立一个与钱银挂钩的头寸。这品种的头寸办理在外汇和产品危险办理中很常见。数字财物期货商场 数字财物期货商场在上一年呈指数式添加。大多数生意所都像传统金融机构相同是中心化的。尽管这些生意地点一些国家无法运用,但在2021年,仅BTC和ETH的月生意量就超越了2万亿美元。在曩昔的12个月里,商场添加超越600%。尽管生意量添加惊人,但数字衍生品仍未遍及。不断添加的商场由寻求优势的生意者推进,去中心化的渠道依然能够在其间占有份额。DeFi之道丨Messari分析师:交易量优势表明Perpetual Protocol盈利潜力巨大 - 第2张  | 比特币-比特币价格-比特币行情交易交流平台 商场参与者能够运用衍生品来办理危险,但其他人也能够运用衍生品来赚取收入或运用投机杠杆来取得超量报答。就像财物一切者能够将财物与衍生品结合起来相同,做市商能够将多个衍生品头寸结合起来,赚取生意合约的价差。投机者能够买入或卖出衍生品,押注相关财物的价格走势,赚取超越购买合约所需资金的报答。这两种参与者都能够运用杠杆,或借来的钱,以添加他们的报答。像任何债款相同,生意杠杆是有危险的,由于其价值是基础财物价格的非线性函数。不只方向性的价格改变会改动合约的价值,并且改变率、波动性和其他要素都会使衍生品的价值比基础财物更快地朝晦气方向开展。数字财物的波动性使得期货生意对寻求更高报答的老练参与者具有招引力。永续合约(Perpetual Contracts),或掉期(Swap),是生意财物的标准化协议,没有固定的结算日期。相反,生意者赞同交流财物的现货价格与其指数价格之间的差价。这关于通常想以两种不同方法办理其危险的参与者来说是有用的。期望在价格跌落环境中维护其财物价值的财物一切者能够做空,或在现货价格超越指数价格时,卖出永久掉期以取得现金流。在现货价格落后于指数价格时,另一个参与者持有多头头寸,或购买掉期合约以取得现金流。在价格上涨时,掉期买方维护基础财物的空头头寸。 Perpetual Protocol入门 永续掉期在财物的标价和指数价格之间树立了一种价值交流。Perpetual Protocol的掉期运用定时的资金付出来交流协议的财物价格(或符号价格)和预言机价格(或指数价格)之间的差价。符号价格是来自Perpetual的虚拟主动做市商(vAMM)的时刻加权平均价格(TWAP)。指数价格是来自Chainlink价格反应的TWAP。Perpetual公司每小时核算一次资金付出,即标价TWAP减去指数TWAP再除以24。当标价TWAP超越指数TWAP时,资金利率为正,多头向空头付出。反之,当指数 TWAP 超越符号 TWAP 时,资金利率为负数,空头头寸向多头头寸付出。这种交流每小时产生一次。Perpetual的vAMM并不像Uniswap那样存储用户存款。相反,它运用AMM曲线核算的用户存款仇人寸进行定价。这能够避免无常的丢失,由于平仓所需的金额等于原始订单的金额。财物的vAMM价格的任何差异都会作为损益或PnL从用户的存款中贷记或借记。生意者能够运用保证金来进行比其典当存款大10倍的头寸。该协议会主动清算或关闭超越其典当品价值16倍的杠杆头寸。这是坚持保证金水平,或典当品与头寸价值的最低比率。当典当品与头寸价值的份额为6.25%时,Keeper机器人将部分出售头寸和典当品,使保证金回到坚持水平。Keeper机器人赚取他们清算的每一个名义头寸的1.25%。 机器人和节点相同,能够由区块链上的任何人运转,以赚取为协议履行服务的收入。用户在第一层主网以太坊上与Perpetual Protocol互动,而协议在第二层xDai上进行一切生意操作。用户在第一层的USDC存款被镜像映射到xDai上,xUSDC头寸被记入Vault。根桥(Root Bridge )智能合约衔接Perpetual的L1和L2体系,将这两个体系分隔开来,在各层之间进行有限的生意,然后有用地运作。不管gas本钱怎么,生意本钱都很低,由于最杂乱和最频频的生意产生在xDai上。Perpetual将其架构规划为可转移就任何其他 L2 扩展解决方案。整个体系,包含现有的用户头寸的账本,都能够转录就任何其他L2。Perpetual的灵活性意味着它能够与以太坊社区一同生长,而不受xDai的成功或任何扩展解决方案的选用的影响。DeFi之道丨Messari分析师:交易量优势表明Perpetual Protocol盈利潜力巨大 - 第3张  | 比特币-比特币价格-比特币行情交易交流平台 稳妥基金维护协议在任何极点价格事情中免受快速丢失(rapid losses)。掉期生意者向Perpetual DAO付出生意量的0.1%作为费用。每周,该协议将50%的生意费付出给PERP质押者,50%付出给稳妥基金。尽管生意活动添加了协议的活动性危险,或付出资金利率和清算头寸的才能,但它也为稳妥基金添加了资金。跟着稳妥基金与未平仓合约的份额添加,活动性危险会得到更有用的缓解。PERP代币经济学 Perpetual运用原生代币PERP进行管理和协议运用。Perpetual DAO参与者运用ERC-20代币,依据他们的PERP持有量相关于总供给量进行投票。Perpetual DAO运用质押的方法来操控PERP的供给和需求。质押者依据他们在PERP池中的份额取得PERP代币奖赏。现在处于测验阶段,该协议每周发行150K PERP,分为两批:活动奖赏和既得(vested)奖赏。活动奖赏是按该周赚取的Perpetual Exchange生意费的50%核算的。适当数量的PERP从每周发行的150K中扣除,并供给给投保人。任何剩下的周发行量都作为既得奖赏付出,六个月后可提取。一切质押的提取需求14天的冷却期,然后才能够运用PERP。生意费用鼓励了质押。质押的PERP操控通货膨胀率和全体活动性。协议规划的订金需求跟着永续掉期生意而添加。跟着生意的添加,付出给质押者的生意费也会添加,这能够招引PERP质押者进入Perpetual Protocol的质押池。质押的添加约束了用于生意的PERP供给,这应该会带来价格上涨的压力。质押奖赏将从有上限的、PERP计价的每周奖赏改为生意费共享。Perpetual DAO与Delphi Digital协作,开发了一个新的质押奖赏程序。现在正在进行测验,以终究确认稳妥基金的份额,现在是未平仓量的5%,并证明该协议的长时间稳定性。 PERP价值 与大多数衍生品渠道相同,代币商场供给和协议生意都推进了PERP的价值。Synthetix和UMA是市值最大的两个去中心化衍生品协议。Synthetix运用Chainlink预言机来铸造ERC-20代币,用预言机匹配其基础财物价格,基础财物横跨加密钱银、外汇、股票商场和产品多个范畴。UMA是一套东西,使开发者能够创立ERC-20和其他依据区块链的衍生财物。它们形式各异,咱们能够就其怎么有用地搜集生意本钱的收入这个方面进行比较。DeFi之道丨Messari分析师:交易量优势表明Perpetual Protocol盈利潜力巨大 - 第4张  | 比特币-比特币价格-比特币行情交易交流平台 Perpetual的生意量添加在DeFi衍生品项目中大幅抢先。6个月后,该项目日均生意量现已翻了两番多。这并不是幸运。在同一时刻段内,数字财物生意量也以相似的速度添加。Perpetual的掉期产品与整个职业一同添加,其主要特色能够坚持其生意量优势。DeFi之道丨Messari分析师:交易量优势表明Perpetual Protocol盈利潜力巨大 - 第5张  | 比特币-比特币价格-比特币行情交易交流平台 与其他DeFi产品比较,永续掉期产品更直接地供给了可组合收益。多头和空头用户都能够用他们现有的持仓构建创收战略,而不需求存入资金。一个perp的小本钱开销能够经过杠杆添加价格危险,最高可达10倍。Synthetix和UMA清晰其不供给杠杆。杠杆和生意量添加的结合给Perpetual和PERP持有人带来了巨大的时机,由于他们继续开展他们的营收战略。Perpetual掉期生意独立于PERP供给和质押(用于对冲PERP质押的PERP掉期在外)。比较之下,SNX质押者将一切铸造的Synths本钱化,在SNX价值、sUSD和流转中的Synths之间构成一个关闭的反应回路。Synthetix设置较高的生意费用,由于费用有助于体系的本钱化。永久协议鼓励PERP持有者操控PERP供给,但更多的赌注并没有添加体系的衍生品容量。UMA项目使开发者能够铸造和典当他们自己的衍生品财物。作为一套东西,UMA协助开发者坚持他们的财物价值,但协议自身不承当危险,所以UMA代币严厉用于管理,而不是本钱化或鼓励。PERP持有者将他们的PERP锁定在协议中会得到奖赏,Perpetual Protocol经过这种方法来操控PERP的商场供给。永续掉期合约的生意费用提升了超越计划的PERP通货膨胀率的质押奖赏。该协议规划的这种结构,跟着生意的添加,PERP的价值也随之添加。PERP质押收益率也跟着协议生意量的添加而添加,这应该会添加PERP的质押供给,并削减生意所的供给。Perpetual Protocol 70%的运用率标明晰其较高的本钱功率,由于掉期是由其发布的保证金为典当的。可用的典当品,包含存放在Clearing House Vault 的USDC贴现保证金,和存放在稳妥基金的生意费。比较区块链协议,这更接近于传统金融形式。Synthetix用SNX的典当品来典当衍生品财物。Synthetix由体系自身进行自我支撑,因而它需求更多的典当品,由于Synths在铸造后不会结算。开发者用UMA铸造衍生品,并决议其合格的典当品类和比率。UMA上的网络参与者坚持本钱化,所以典当品价值与衍生品价值的规模很广,这降低了功率。 定论 跟着衍生品商场的添加,Perpectual的运用量将继续添加。在该项意图前期,生意量的添加标明用户更喜爱Perpetual的杠杆和收益时机。当Perpetual终究确认其生意收费形式时,PERP质押者所得到的收益率将会比老练项目更高。更重要的是,坚持现在生意水平的情况下,经过添加PERP质押者的奖赏和稳妥基金,将能够使协议稳定开展。该协议能够运用杠杆生意来减轻不可避免的危险,然后将当时生意量转化为可继续的竞赛优势。

最后编辑:
作者:英为财经
头像
这个作者貌似有点懒,什么都没有留下。

DeFi之道丨Messari分析师:交易量优势表明Perpetual Protocol盈利潜力巨大》有 0 条评论

留下一个回复

你的email不会被公开。